HillSaturationSigmoid#

class pymc_marketing.mmm.components.saturation.HillSaturationSigmoid(priors=None, prefix=None)[source]#

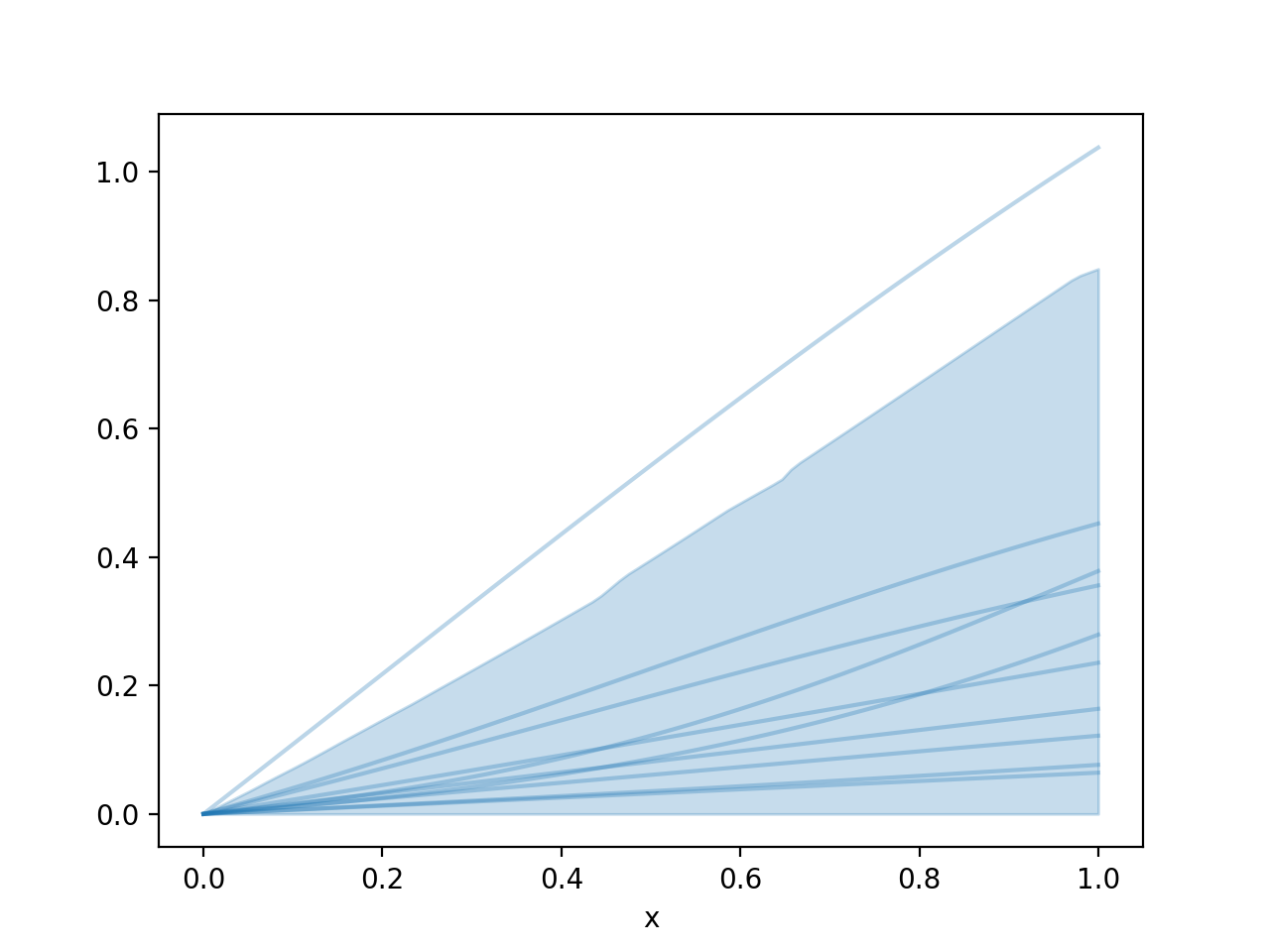
Wrapper around Hill saturation sigmoid function.

For more information, see pymc_marketing.mmm.transformers.hill_saturation_sigmoid().

(Source code, png, hires.png, pdf)

../../_images/pymc_marketing-mmm-components-saturation-HillSaturationSigmoid-1.png

Methods

HillSaturationSigmoid.__init__([priors, prefix])

HillSaturationSigmoid.apply(x, *[, dims, ...])

Call within a model context.

HillSaturationSigmoid.function(x, sigma, ...)

Hill sigmoid function.

HillSaturationSigmoid.plot_curve(curve[, ...])

Plot curve HDI and samples.

HillSaturationSigmoid.plot_curve_hdi(curve)

Plot the HDI of the curve.

HillSaturationSigmoid.plot_curve_samples(curve)

Plot samples from the curve.

HillSaturationSigmoid.sample_curve([...])

Sample the curve of the saturation transformation given parameters.

HillSaturationSigmoid.sample_prior([coords])

Sample the priors for the transformation.

HillSaturationSigmoid.set_dims_for_all_priors(dims)

Set the dims for all priors.

HillSaturationSigmoid.to_dict()

Convert the transformation to a dictionary.

HillSaturationSigmoid.update_priors(priors)

Update the priors for a function after initialization.

HillSaturationSigmoid.with_default_prior_dims(dims)

Return a copy with default prior dims (dims=None) set to dims instead.

HillSaturationSigmoid.with_updated_priors(priors)

Return a copy with updated priors.

Attributes

combined_dims

Get the combined dims for all the parameters.

default_priors

function_priors

Get the priors for the function.

lookup_name

model_config

Mapping from variable name to prior for the model.

prefix

priors

Get the priors for the function.

variable_mapping

Mapping from parameter name to variable name in the model.